Appearance
上一节我们学会了 Rollup 构建工具的使用,相信你已经对 Rollup 的基础概念和使用有了基本的掌握。同时我们也知道,仅仅使用 Rollup 内置的打包能力很难满足项目日益复杂的构建需求。对于一个真实的项目构建场景来说,我们还需要考虑到 模块打包 之外的问题,比如路径别名(alias) 、全局变量注入和代码压缩等等。
可要是把这些场景的处理逻辑与核心的打包逻辑都写到一起,一来打包器本身的代码会变得十分臃肿,二来也会对原有的核心代码产生一定的侵入性,混入很多与核心流程无关的代码,不易于后期的维护。因此 ,Rollup 设计出了一套完整的插件机制,将自身的核心逻辑与插件逻辑分离,让你能按需引入插件功能,提高了 Rollup 自身的可扩展性。
我个人也非常喜欢 Rollup 的插件机制,功能完备又简单易上手,体现了 Rollup 本身小而美的风格。那接下来,我会带你分析 Rollup 的插件机制,熟悉 Rollup 插件的完整构建阶段和工作流程,并且结合案例深入插件开发细节。
Rollup 的打包过程中,会定义一套完整的构建生命周期,从开始打包到产物输出,中途会经历一些标志性的阶段,并且在不同阶段会自动执行对应的插件钩子函数(Hook)。对 Rollup 插件来讲,最重要的部分是钩子函数,一方面它定义了插件的执行逻辑,也就是"做什么";另一方面也声明了插件的作用阶段,即"什么时候做",这与 Rollup 本身的构建生命周期息息相关。
因此,要真正理解插件的作用范围和阶段,首先需要了解 Rollup 整体的构建过程中到底做了些什么。
Rollup 整体构建阶段
在执行 rollup 命令之后,在 cli 内部的主要逻辑简化如下:
json
// Build 阶段
const bundle = await rollup.rollup(inputOptions);
// Output 阶段
await Promise.all(outputOptions.map(bundle.write));
// 构建结束
await bundle.close();Rollup 内部主要经历了 Build 和 Output 两大阶段:

首先,Build 阶段主要负责创建模块依赖图,初始化各个模块的 AST 以及模块之间的依赖关系。下面我们用一个简单的例子来感受一下:
javascript
// src/index.js
import { a } from "./module-a";
console.log(a);
// src/module-a.js
export const a = 1;然后执行如下的构建脚本:
javascript
const rollup = require("rollup");
const util = require("util");
async function build() {
const bundle = await rollup.rollup({
input: ["./src/index.js"],
});
console.log(util.inspect(bundle));
}
build();可以看到这样的 bundle 对象信息:
typescript
{
cache: {
modules: [
{
ast: 'AST 节点信息,具体内容省略',
code: 'export const a = 1;',
dependencies: [],
id: '/Users/code/rollup-demo/src/data.js',
// 其它属性省略
},
{
ast: 'AST 节点信息,具体内容省略',
code: "import { a } from './data';\n\nconsole.log(a);",
dependencies: [
'/Users/code/rollup-demo/src/data.js'
],
id: '/Users/code/rollup-demo/src/index.js',
// 其它属性省略
}
],
plugins: {}
},
closed: false,
// 挂载后续阶段会执行的方法
close: [AsyncFunction: close],
generate: [AsyncFunction: generate],
write: [AsyncFunction: write]
}从上面的信息中可以看出,目前经过 Build 阶段的 bundle 对象其实并没有进行模块的打包,这个对象的作用在于存储各个模块的内容及依赖关系,同时暴露 generate 和 write 方法,以进入到后续的 Output 阶段( write 和 generate 方法唯一的区别在于前者打包完产物会写入磁盘,而后者不会)。
所以,真正进行打包的过程会在 Output 阶段进行,即在 bundle 对象的 generate 或者 write 方法中进行。还是以上面的 demo 为例,我们稍稍改动一下构建逻辑:
javascript
const rollup = require("rollup");
async function build() {
const bundle = await rollup.rollup({
input: ["./src/index.js"],
});
const result = await bundle.generate({
format: "es",
});
console.log("result:", result);
}
build();执行后可以得到如下的输出:
javascript
{
output: [
{
exports: [],
facadeModuleId: "/Users/code/rollup-demo/src/index.js",
isEntry: true,
isImplicitEntry: false,
type: "chunk",
code: "const a = 1;\n\nconsole.log(a);\n",
dynamicImports: [],
fileName: "index.js",
// 其余属性省略
},
];
}这里可以看到所有的输出信息,生成的 output 数组即为打包完成的结果。当然,如果使用 bundle.write 会根据配置将最后的产物写入到指定的磁盘目录中。
因此,对于一次完整的构建过程而言, Rollup 会先进入到 Build 阶段,解析各模块的内容及依赖关系,然后进入 Output 阶段,完成打包及输出的过程。对于不同的阶段,
Rollup 插件会有不同的插件工作流程,接下来我们就来拆解一下 Rollup 插件在 Build 和 Output 两个阶段的详细工作流程。
拆解插件工作流
谈谈插件 Hook 类型
在具体讲述 Rollup 插件工作流之前,我想先给大家介绍一下不同插件 Hook 的类型,这些类型代表了不同插件的执行特点,是我们理解 Rollup 插件工作流的基础,因此有必要跟大家好好拆解一下。
通过上文的例子,相信你可以直观地理解 Rollup 两大构建阶段( Build 和 Output )各自的原理。可能你会有疑问,这两个阶段到底跟插件机制有什么关系呢?实际上,插件的各种 Hook 可以根据这两个构建阶段分为两类: Build Hook 与 Output Hook 。
- Build Hook 即在 Build 阶段执行的钩子函数,在这个阶段主要进行模块代码的转换、AST 解析以及模块依赖的解析,那么这个阶段的 Hook 对于代码的操作粒度一般为 模块 级别,也就是单文件级别。
- Ouput Hook (官方称为 Output Generation Hook ),则主要进行代码的打包,对于代码而言,操作粒度一般为 chunk 级别(一个 chunk 通常指很多文件打包到一起的产物)。
除了根据构建阶段可以将 Rollup 插件进行分类,根据不同的 Hook 执行方式也会有不同的分类,主要包括 Async 、 Sync 、 Parallel 、 Squential 、 First 这五种。在后文中我们将接触各种各样的插件 Hook,但无论哪个 Hook 都离不开这五种执行方式。
1. Async & Sync
首先是 Async 和 Sync 钩子函数,两者其实是相对的,分别代表 异步 和 同步 的钩子函数,两者最大的区别在于同步钩子里面不能有异步逻辑,而异步钩子可以有。
2. Parallel
这里指并行的钩子函数。如果有多个插件实现了这个钩子的逻辑,一旦有钩子函数是异步逻辑,则并发执行钩子函数,不会等待当前钩子完成(底层使用 Promise.all )。
比如对于 Build 阶段的 buildStart 钩子,它的执行时机其实是在构建刚开始的时候,各个插件可以在这个钩子当中做一些状态的初始化操作,但其实插件之间的操作并不是相互依赖的,也就是可以并发执行,从而提升构建性能。反之,对于需要依赖其他插件处理结果的情况就不适合用 Parallel 钩子了,比如 transform 。
3. Sequential
Sequential 指串行的钩子函数。这种 Hook 往往适用于插件间处理结果相互依赖的情况,前一个插件 Hook 的返回值作为后续插件的入参,这种情况就需要等待前一个插件执行完 Hook,获得其执行结果,然后才能进行下一个插件相应 Hook 的调用,如 transform 。
4. First
如果有多个插件实现了这个 Hook,那么 Hook 将依次运行,直到返回一个非 null 或非 undefined 的值为止。比较典型的 Hook 是 resolveId ,一旦有插件的 resolveId 返回了一个路径,将停止执行后续插件的 resolveId 逻辑。
刚刚我们介绍了 Rollup 当中不同插件 Hook 的类型,实际上不同的类型是可以叠加的, Async / Sync 可以搭配后面三种类型中的任意一种,比如一个 Hook 既可以是 Async 也可以是 First 类型,接着我们将来具体分析 Rollup 当中的插件工作流程,里面会涉及到具体的一些 Hook,大家可以具体地感受一下。
Build 阶段工作流
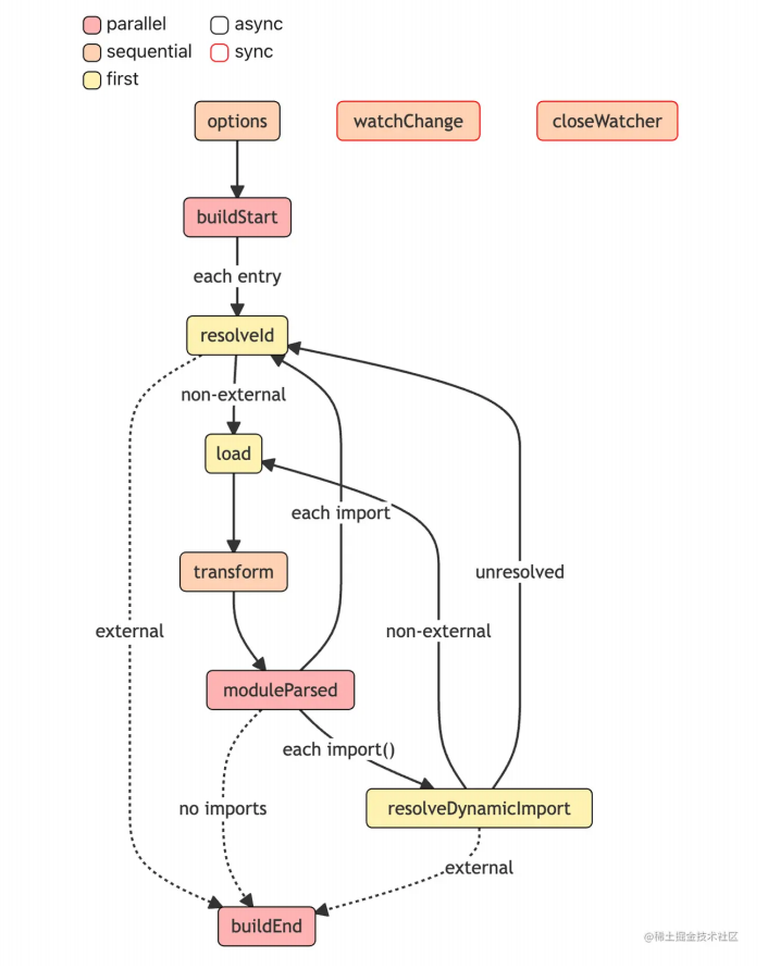
首先,我们来分析 Build 阶段的插件工作流程。对于 Build 阶段,插件 Hook 的调用流程如下图所示。流程图的最上面声明了不同 Hook 的类型,也就是我们在上面总结的 5 种 Hook 分类,每个方块代表了一个 Hook,边框的颜色可以表示 Async 和 Sync 类型,方块的填充颜色可以表示 Parallel 、 Sequential 和 First 类型。

乍一看是不是感觉这张图非常复杂?没关系,接下来我会和你一步步分析 Build Hooks 的工作流程,你可以对照着图一起看。
首先经历 options 钩子进行配置的转换,得到处理后的配置对象。
随之 Rollup 会调用 buildStart 钩子,正式开始构建流程。
Rollup 先进入到 resolveId 钩子中解析文件路径。(从 input 配置指定的入口文件开始)。
Rollup 通过调用 load 钩子加载模块内容。
紧接着 Rollup 执行所有的 transform 钩子来对模块内容进行进行自定义的转换,比如 babel 转译。
现在 Rollup 拿到最后的模块内容,进行 AST 分析,得到所有的 import 内容,调用 moduleParsed 钩子:
6.1 如果是普通的 import,则执行 resolveId 钩子,继续回到步骤 3 。
6.2 如果是动态 import,则执行 resolveDynamicImport 钩子解析路径,如果解析成功,则回到步骤 4 加载模块,否则回到步骤 3 通过 resolveId 解析路径。
直到所有的 import 都解析完毕,Rollup 执行 buildEnd 钩子,Build 阶段结束。
当然,在 Rollup 解析路径的时候,即执行 resolveId 或者 resolveDynamicImport 的时候,有些路径可能会被标记为 external (翻译为 排除 ),也就是说不参加 Rollup 打包过程,这个时候就不会进行 load 、 transform 等等后续的处理了。
在流程图最上面,不知道大家有没有注意到 watchChange 和 closeWatcher 这两个 Hook,这里其实是对应了 rollup 的 watch 模式。当你使用 rollup --watch 指令或者在配置文件配有 watch: true 的属性时,代表开启了 Rollup 的 watch 打包模式,这个时候 Rollup 内部会初始化一个 watcher 对象,当文件内容发生变化时,watcher 对象会自动触发 watchChange 钩子执行并对项目进行重新构建。在当前打包过程结束时,Rollup 会自动清除 watcher 对象调用 closeWacher 钩子。
Output 阶段工作流
好,接着我们来看看 Output 阶段的插件到底是如何来进行工作的。这个阶段的 Hook 相比于 Build 阶段稍微多一些,流程上也更加复杂。需要注意的是,其中会涉及的 Hook 函数比较多,可能会给你理解整个流程带来一些困扰,因此我会在 Hook 执行的阶段解释其大致的作用和意义,关于具体的使用大家可以去 Rollup 的官网自行查阅,毕竟这里的主线还是分析插件的执行流程,掺杂太多的使用细节反而不易于理解。下面我结合一张完整的插件流程图和你具体分析一下。


执行所有插件的 outputOptions 钩子函数,对 output 配置进行转换。
执行 renderStart ,并发执行 renderStart 钩子,正式开始打包。
并发执行所有插件的 banner 、 footer 、 intro 、 outro 钩子(底层用 Promise.all 包裹所有的这四种钩子函数),这四个钩子功能很简单,就是往打包产物的固定位置(比如头部和尾部)插入一些自定义的内容,比如协议声明内容、项目介绍等等。
从入口模块开始扫描,针对动态 import 语句执行 renderDynamicImport 钩子,来自定义动态 import 的内容。
对每个即将生成的 chunk ,执行 augmentChunkHash 钩子,来决定是否更改 chunk 的哈希值,在 watch 模式下即可能会多次打包的场景下,这个钩子会比较适用。
如果没有遇到 import.meta 语句,则进入下一步,否则:
6.1 对于 import.meta.url 语句调用 resolveFileUrl 来自定义 url 解析逻辑
6.2 对于其他 import.meta 属性,则调用 resolveImportMeta 来进行自定义的解析。
接着 Rollup 会生成所有 chunk 的内容,针对每个 chunk 会依次调用插件的 renderChunk 方法进行自定义操作,也就是说,在这里时候你可以直接操作打包产物了。
随后会调用 generateBundle 钩子,这个钩子的入参里面会包含所有的打包产物信息,包括 chunk (打包后的代码)、 asset (最终的静态资源文件)。你可以在这里删除一些 chunk 或者 asset,最终这些内容将不会作为产物输出。
前面提到了 rollup.rollup 方法会返回一个 bundle 对象,这个对象是包含 generate 和 write 两个方法,两个方法唯一的区别在于后者会将代码写入到磁盘中,同时会触发 writeBundle 钩子,传入所有的打包产物信息,包括 chunk 和 asset,和 generateBundle 钩子非常相似。不过值得注意的是,这个钩子执行的时候,产物已经输出了,而 generateBundle 执行的时候产物还并没有输出。顺序如下图所示:

当上述的 bundle 的 close 方法被调用时,会触发 closeBundle 钩子,到这里 Output 阶段正式结束。
注意: 当打包过程中任何阶段出现错误,会触发 renderError 钩子,然后执行 closeBundle 钩子结束打包。
到这里,我们终于梳理完了 Rollup 当中完整的插件工作流程,从一开始在构建生命周期中对两大构建阶段的感性认识,到现在插件工作流的具体分析,不禁感叹 Rollup 看似简单,实则内部细节繁杂。希望你能对照流程图好好复习几遍,彻底消化这部分的知识点,不仅仅能加深你对 Rollup 插件机制的理解,并且对 Rollup 本身打包原理的掌握也会更上一层楼。
常用 Hook 实战
读到这里你可能会说了:上面讲了那么多 Rollup 插件机制的内容,但真正要去写一个插件,感觉还是很困难啊。
这里我想要分享两个观点:首先是二八定律,也就是 20% 的 API 应对 80% 的场景,这放在 Rollup 当中仍然是适用的。经常使用到的 Hook 也并不多,况且 Rollup 插件的写法也非常简单,至少比 Webpack 插件要容易的多,因此掌握 Rollup 的插件开发难度并不大,这个大家放心。
其次,学会模仿也特别重要。尤其是刚开始什么经验都没有的时候,观察和模仿别人优秀的实现不失为一种高效的学习方法,慢慢地自己也会轻车熟路,成为一个经验丰富的老司机。
实际上开发 Rollup 插件就是在编写一个个 Hook 函数,你可以理解为一个 Rollup 插件基本就是各种 Hook 函数的组合。因此,接下来我会详细介绍一些常用的 Hook,并以一些官方的插件实现为例,从 Hook 的特性、应用场景、入参和返回值的意义及实现代码示例这几个角度带你掌握各种 Hook 实际的使用,如此一来,开发一个完整的插件对你来说想必也不在话下了。
路径解析: resolveId
resolveId 钩子一般用来解析模块路径,为 Async + First 类型即 异步优先 的钩子。这里我们拿官方的 alias 插件 来说明,这个插件用法演示如下:
javascript
// rollup.config.js
import alias from "@rollup/plugin-alias";
module.exports = {
input: "src/index.js",
output: {
dir: "output",
format: "cjs",
},
plugins: [
alias({
entries: [
// 将把 import xxx from 'module a'
// 转换为 import xxx from './module-a'
{ find: "module-a", replacement: "./module-a.js" },
],
}),
],
};插件的代码简化后如下:
javascript
export default alias(options) {
// 获取 entries 配置
const entries = getEntries(options);
return {
// 传入三个参数,当前模块路径、引用当前模块的模块路径、其余参数
resolveId(importee, importer, resolveOptions) {
// 先检查能不能匹配别名规则
const matchedEntry = entries.find((entry) => matches(entry.find, importee));
// 如果不能匹配替换规则,或者当前模块是入口模块,则不会继续后面的别名替换流程
if (!matchedEntry || !importerId) {
// return null 后,当前的模块路径会交给下一个插件处理
return null;
}
// 正式替换路径
const updatedId = normalizeId(
importee.replace(matchedEntry.find, matchedEntry.replacement)
);
// 每个插件执行时都会绑定一个上下文对象作为 this
// 这里的 this.resolve 会执行所有插件(除当前插件外)的 resolveId 钩子
return this.resolve(
updatedId,
importer,
Object.assign({ skipSelf: true }, resolveOptions)
).then((resolved) => {
// 替换后的路径即 updateId 会经过别的插件进行处理
let finalResult: PartialResolvedId | null = resolved;
if (!finalResult) {
// 如果其它插件没有处理这个路径,则直接返回 updateId
finalResult = { id: updatedId };
}
return finalResult;
});
}
}
}从这里你可以看到 resolveId 钩子函数的一些常用使用方式,它的入参分别是 当前模块路径 、 引用当前模块的模块路径 、 解析参数 ,返回值可以是 null、string 或者一个对象,我们分情况讨论。
- 返回值为 null 时,会默认交给下一个插件的 resolveId 钩子处理。
- 返回值为 string 时,则停止后续插件的处理。这里为了让替换后的路径能被其他插件处理,特意调用了 this.resolve 来交给其它插件处理,否则将不会进入到其它插件的处理。
- 返回值为一个对象,也会停止后续插件的处理,不过这个对象就可以包含更多的信息了,包括解析后的路径、是否被 enternal、是否需要 tree-shaking 等等,不过大部分情况下返回一个 string 就够用了。
load
load 为 Async + First 类型,即异步优先的钩子,和 resolveId 类似。它的作用是通过 resolveId 解析后的路径来加载模块内容。这里,我们以官方的 image 插件 为例来介绍一下 load 钩子的使用。源码简化后如下所示:
typescript
const mimeTypes = {
".jpg": "image/jpeg",
// 后面图片类型省略
};
export default function image(opts = {}) {
const options = Object.assign({}, defaults, opts);
return {
name: "image",
load(id) {
const mime = mimeTypes[extname(id)];
if (!mime) {
// 如果不是图片类型,返回 null,交给下一个插件处理
return null;
}
// 加载图片具体内容
const isSvg = mime === mimeTypes[".svg"];
const format = isSvg ? "utf-8" : "base64";
const source = readFileSync(id, format).replace(/[\r\n]+/gm, "");
const dataUri = getDataUri({ format, isSvg, mime, source });
const code = options.dom
? domTemplate({ dataUri })
: constTemplate({ dataUri });
return code.trim();
},
};
}从中可以看到,load 钩子的入参是模块 id,返回值一般是 null、string 或者一个对象:
如果返回值为 null,则交给下一个插件处理;
如果返回值为 string 或者对象,则终止后续插件的处理,如果是对象可以包含 SourceMap、AST 等更详细的信息。
transform 钩子也是非常常见的一个钩子函数,为 Async + Sequential 类型,也就是 异步串行 钩子,作用是对加载后的模块内容进行自定义的转换。我们以官方的 replace 插件为例,这个插件的使用方式如下:
javascript
// rollup.config.js
import replace from "@rollup/plugin-replace";
module.exports = {
input: "src/index.js",
output: {
dir: "output",
format: "cjs",
},
plugins: [
// 将会把代码中所有的 __TEST__ 替换为 1
replace({
__TEST__: 1,
}),
],
};内部实现也并不复杂,主要通过字符串替换来实现,核心逻辑简化如下:
javascript
import MagicString from "magic-string";
export default function replace(options = {}) {
return {
name: "replace",
transform(code, id) {
// 省略一些边界情况的处理
// 执行代码替换的逻辑,并生成最后的代码和 SourceMap
return executeReplacement(code, id);
},
};
}
function executeReplacement(code, id) {
const magicString = new MagicString(code);
// 通过 magicString.overwrite 方法实现字符串替换
if (!codeHasReplacements(code, id, magicString)) {
return null;
}
const result = { code: magicString.toString() };
if (isSourceMapEnabled()) {
result.map = magicString.generateMap({ hires: true });
}
// 返回一个带有 code 和 map 属性的对象
return result;
}transform 钩子的入参分别为 模块代码 、 模块 ID ,返回一个包含 code (代码内容)和 map (SourceMap 内容) 属性的对象,当然也可以返回 null 来跳过当前插件的 transform 处理。需要注意的是,当前插件返回的代码会作为下一个插件 transform 钩子的第一个入参,实现类似于瀑布流的处理。
Chunk 级代码修改: renderChunk
这里我们继续以 replace 插件举例,在这个插件中,也同样实现了 renderChunk 钩子函数:
javascript
export default function replace(options = {}) {
return {
name: "replace",
transform(code, id) {
// transform 代码省略
},
renderChunk(code, chunk) {
const id = chunk.fileName;
// 省略一些边界情况的处理
// 拿到 chunk 的代码及文件名,执行替换逻辑
return executeReplacement(code, id);
},
};
}可以看到这里 replace 插件为了替换结果更加准确,在 renderChunk 钩子中又进行了一次替换,因为后续的插件仍然可能在 transform 中进行模块内容转换,进而可能出现符合替换规则的字符串。
这里我们把关注点放到 renderChunk 函数本身,可以看到有两个入参,分别为 chunk 代码内容 、chunk 元信息,返回值跟 transform 钩子类似,既可以返回包含 code 和 map 属性的对象,也可以通过返回 null 来跳过当前钩子的处理。
产物生成最后一步: generateBundle
generateBundle 也是 异步串行 的钩子,你可以在这个钩子里面自定义删除一些无用的 chunk 或者静态资源,或者自己添加一些文件。这里我们以 Rollup 官方的 html 插件来具体说明,这个插件的作用是通过拿到 Rollup 打包后的资源来生成包含这些资源的 HTML 文件,源码简化后如下所示:
typescript
export default function html(opts: RollupHtmlOptions = {}): Plugin {
// 初始化配置
return {
name: "html",
async generateBundle(
output: NormalizedOutputOptions,
bundle: OutputBundle
) {
// 省略一些边界情况的处理
// 1. 获取打包后的文件
const files = getFiles(bundle);
// 2. 组装 HTML,插入相应 meta、link 和 script 标签
const source = await template({
attributes,
bundle,
files,
meta,
publicPath,
title,
});
// 3. 通过上下文对象的 emitFile 方法,输出 html 文件
const htmlFile: EmittedAsset = {
type: "asset",
source,
name: "Rollup HTML Asset",
fileName,
};
this.emitFile(htmlFile);
},
};
}相信从插件的具体实现中,你也能感受到这个钩子的强大作用了。入参分别为 output 配置 、所有打包产物的元信息对象,通过操作元信息对象你可以删除一些不需要的 chunk 或者静态资源,也可以通过 插件上下文对象的 emitFile 方法输出自定义文件。
好,常用的 Rollup 钩子我们就先介绍到这里,相信这些知识点已经足够你应付大多数的构建场景了。顺便说一句,大家在后面的章节可以了解到,Vite 的插件机制也是基于 Rollup 来实现的,像上面介绍的这些常用钩子在 Vite 当中也随处可见,因此,掌握了这些常用钩子,也相当于给 Vite 插件的学习做下了很好的铺垫。
小结
好,到这里本篇的内容就结束了。在这篇文章中,我们首先认识到 Rollup 为了追求扩展性和可维护性,引入了插件机制,而后给你介绍了 Rollup 的 Build 和 Output 两大构建阶段,接着给你详细地分析了两大构建阶段的插件工作流,最后通过几个实际的官方插件带你熟悉了一些常见的 Hook。

Rollup 的插件开发整体上是非常简洁和灵活的,总结为以下几个方面:
插件逻辑集中管理。各个阶段的 Hook 都可以放在一个插件中编写,比如上述两个 Webpack 的 Loader 和 Plugin 功能在 Rollup 只需要用一个插件,分别通过 transform 和 renderChunk 两个 Hook 来实现。
插件 API 简洁,符合直觉。Rollup 插件基本上只需要返回一个包含 name 和各种钩子函数的对象即可,也就是声明一个 name 属性,然后写几个钩子函数即可。
插件间的互相调用。比如刚刚介绍的 alias 插件,可以通过插件上下文对象的 resolve 方法,继续调用其它插件的 resolveId 钩子,类似的还有 load 方法,这就大大增加了插件的灵活性。
现在,相信你已经从宏观到细节上,已经对 Rollup 插件有了全面的掌握,为接下来的 Vite 学习打下了坚实的基础。如果你还没有完全掌握,不用着急,这部分的内容本身有点难度,希望你能回头复习几遍,相信你一定能彻底拿下这些内容。大家加油吧!